投研早报丨关于 MEV、排序机制与权力演化的制度博弈反思/主权个人的诞生:从「人的上链」到可竞争治理下的 DeSoc/单点危机:做市商退出中心位置的时刻到了
ChainFeeds Newsletter 每日精选 Web3 深度投研「简报」+ AI 驱动的热点新闻榜单,帮你做出聪明决策
📢 ChainBuzz 热点新闻 |2025.11.22
🔥 彭博 ETF 分析师:灰度 Dogecoin ETF 已获批,将于周一上市交易
🔥 Arthur Hayes:比特币跌幅低于美元流动性下降,底部接近
🔥 BitMine 财报:全年净收入 3.28 亿美元,ETH 质押功能预计明年第一季度上线
🔥 Coinbase 将收购 Solana 生态交易平台 Vector.fun
🔥 香港财库局局长:正推进现行法例对于代币化债券适用性研究
👨💻 ChainFeeds 投研简报 |2024.11.21
1️⃣ MEV|关于 MEV、排序机制与权力演化的制度博弈反思
2️⃣ 概念解读|主权个人的诞生:从「人的上链」到可竞争治理下的 DeSoc
3️⃣ 项目介绍|Aave 演进之路:从双市场结构到 Liquidity Hub
4️⃣ 以太坊|Vitalik Devconnect 阿根廷演讲拆解:从 EIP-7732 到 zkVMs 再到 lean 以太坊
5️⃣ 做市商|单点危机:做市商退出中心位置的时刻到了
每日精选的加密信息由 ChainFeeds 团队与 AI 共同编写,我们已将内部的信息流工具优化并开放给所有读者及 Web3 行业者使用,测试链接 👇
🌞 Web3 行研早报来自:Web3 行业必读深度资讯「简报」平台|chainfeeds.xyz
🤖️ Web3 热点榜单来自:AI 驱动的 Web3 热点新闻自动聚合工具|chainbuzz.xyz
1️⃣ 关于 MEV、排序机制与权力演化的制度博弈反思
导读:MEV 治理的核心矛盾在于效率与公平的权衡。每一次制度创新都在试图解决前一阶段的主要问题,但同时又产生新的治理挑战。
shisi.eth:如果说 Flashbots 最初引领的 MEV-Boost 革命是对中心化矿工权力的开放式拆解,那么 BuilderNet 的出现,则是试图对这一拆解本身进行再一次去中心化处理 —— 在摆脱「谁来当 builder」这个问题上做更深层的结构性回应。自 2024 年末 Flashbots 启动 BuilderNet 项目以来,以太坊 MEV 的某一方向分支,就迈入一个以 TEE(可信执行环境)为基础、去中心化构建器网络为形态的新阶段。从他的机制来讲,这不仅仅是另一个产品更新,它可能预示着未来数年区块排序权力的再分配路径。BuilderNet 本质是一个在 TEE 上运行并与社区共享 MEV 的以太坊去中心化区块构建网络。他涉及角色:Builder node(TEE)、Node operator(管理区块构建器)、Flashbots infrastructure、MEV-Boost relay(最终区块给他们)、Orderflow source(wallet,用户,Searcher bot 等)。他的核心是多操作员理念,就是多方可以操作同一个区块生成器。每个操作员在 TEE 中运行一个开源生成器的实例,订单流提供商可以验证并向其发送加密的订单流。每个实例与网络中的其他实例共享它收到的订单流,并像往常一样将区块提交给 MEV-Boost 中继。在 BuilderNet 实例赢得一个区块后,将根据订单流提供商添加到区块的价值计算退款并将其分配给订单流提供商,形成经济上的闭环,通过反馈用户来争取订单流。
MEV 收益真的在下降吗?根据 EigenPhi 数据,以太坊合并后的一年,MEV 平均利润约为 8.3 MU/M,而合并前一年为 22 MU/M,跌幅高达 62%。这是否说明 MEV 正在退潮?笔者认为并不完全是。这更像是一种「博弈中的弱势方」而已:早期因为机制混乱、套利门槛低、抢跑频繁,导致 Searcher 利润高得不真实。而合并后,机制透明、排序分层、竞争激烈,利润被摊薄到了整条链的多个角色,也源于上游高度竞争,利润迁移到链路后端。换句话说:MEV 没有消失,只是「收益链」变长了,转移了。这个过程里,其实用户是得到了一部分公平。发展至今,其实构建器市场极度集中的问题更为严峻。过去 30 天中,前五名构建器构建了超过 80% 的以太坊区块,而根源之一,在于订单流的垄断:大型构建器控制着高质量的订单流来源,通过独家协议或预处理能力,使自己始终能提供价值更高的区块包。这是一个危险的中心化飞轮 —— 构建得越多,订单流越倾向集中,从而构建得更多。因为矿工最终出块,他最有能力自己提取 MEV,而 Searcher 在出价后也有执行风险、表达能力限制以及对矿工抢先执行策略的担忧。
重新回看以太坊的 MEV 演进,本质上是一段从自然抢跑到制度分层的现代化进程。最早的 MEV 是原始丛林,靠抢、靠快、靠烧钱;后来是契约社会,通过 Flashbots 建立秩序,但也带来集中;合并之后进入分层社会,不同角色各司其职,但不平等依旧存在,只是变得更有逻辑。这就像一个社会治理进化:从混乱暴力(原始抢跑),到黑箱协定(Flashbots 早期),再到宪法性分权(PBS 架构),但仍有权力集中和精英统治(少数 Builder、Relay 垄断)。而下一个阶段的雏形之一,就是 BuilderNet 带来是对「builder」这个角色本身的重构,也是最具结构正义感的一套排序系统设计。它不是绝对理想主义,也不是彻底犬儒主义,而是一种「现实主义的治理秩序」,像极了「区块链式民主」:有自由,但要靠实力争取;有博弈,但总比混沌好一点。以太坊 MEV 演进的核心逻辑:从制度经济学角度看,以太坊 MEV 的四个发展阶段体现了一个典型的制度变迁路径:混沌市场期、私人治理期、分层博弈期、技术民主期。MEV 治理的核心矛盾在于效率与公平的权衡。以太坊的 MEV 演进与传统金融市场微观结构演化高度相似,从场外到集中,再到电子化和高频化,始终在透明度、效率与公平中寻找平衡。(来源 )
2️⃣ 主权个人的诞生:从「人的上链」到可竞争治理下的 DeSoc
导读:本文从身份、经济与治理三层系统阐述了以「主权个人」为核心的 DeSoc。
LXDAO:迁徙自由,是人类最古老、最根本的权利。在民族国家与固定疆界形成之前,部落与家族可根据生存与安全需求迁徙,选择更优环境。这种以迁徙作为反馈的机制,是权力的原始制约 —— 它不消灭权力,而让权力始终可被替代。农业文明与国家建构收紧了这一自由:人口与土地绑定,权力通过不可撤销授权将个体锚定在出生地,社会契约由动态互惠关系变为静态束缚。个体的迁徙成本高昂,权力回收困难。然而,个体自由的追求从未消失,并催生两大趋势:纵向逃离:个人移民寻求更自由、更繁荣的法治社会,实现对治理与服务的主动选择;横向合众:民族国家融合以获取更高层级公共产品,拓宽流动权与市场边界。这两个趋势共同指向一个核心诉求:人们始终在追求一个可以更低成本、更高效率实现「用脚投票」的场域。而今,区块链技术,特别是以太坊上的 DeSoc,正在开启第三条道路:构建一个全新的数字疆域。在这里,「用脚投票」的权利被技术原生地、低成本地重新赋予每一个个体。本文旨在论证,基于「人的上链」为起点的 DeSoc,正是人类这场永恒的自由迁徙在数字时代的最新篇章,它将实现对「不可撤销授权」的终极解构,并加速文明向比特时代的演化。身份层 —— 从数据裸奔到主权在人。理论基石是从 SBT 到社会可组合性的愿景。Vitalik Buterin 在《去中心化社会:寻找 Web3 的灵魂》《我对生物识别身份证明有何看法?》等文中,为下一代身份体系奠定了理论基础。
他所提出的「灵魂绑定身份」(Soul-Bound Identity)概念,其核心载体 SBT(灵魂绑定代币)并非另一种金融资产,而是一种承载个体社会履历、信用与贡献的不可转让凭证。这一体系的终极目的,是构建社会可组合性 —— 让每个独立的人在链上拥有一个可被识别、信任与激励的社会根基。「人的上链」愿景正通过一系列以太坊社区标准(EIP/ERC)从理论走向工程现实。其技术核心是一个由社区共识驱动的三层主权身份栈:DID 是主权之根与标准化身份锚点。遵循 W3C DID 标准的去中心化标识符,为个体提供了生成与完全掌控其根身份的能力。在以太坊上,这一概念通过 EIP-4361(Sign-In with Ethereum, SIWE) 得以具体化。该标准允许用户使用其以太坊账户直接登录第三方应用,实现了身份验证方式的去中心化,是身份主权回归个体的关键一步。同时,EIP-712(结构化数据签名) 为 DID 在签署复杂、可读的链下声明(如身份凭证)时提供了安全与用户体验的保障。零知识证明是隐私之盾与可验证凭证引擎。零知识证明(ZK)是身份栈中的隐私增强层,它通过可验证却不可见的密码学机制,确保身份声明的真实性无需以暴露全部数据(如出生日期)为代价。尽管 ZK 本身是密码学原语,但其在身份领域的应用正由诸如 ERC-5833(灵魂绑定令牌的隐私合规组合)等探索性提案所推动,旨在解决 SBT 在合规与隐私方面的挑战。
SBT 是社会之魂与链上履历容器。作为身份的数据容器与社会履历模块,SBT 的形态正通过多个 ERC 提案进行定义与优化。其核心思想源于 ERC-721(非同质化代币标准),但关键特性不可转让性则由专门的扩展标准所赋予:ERC-4973 与 ERC-5192(最小灵魂绑定令牌) 是两个旨在定义 SBT 核心逻辑的竞争提案,它们都为代币注入了不可转让的属性,并将其元数据与身份绑定。此外,ERC-1155(多代币标准) 因其高效的批量处理能力,常被考虑用于颁发和管理大量、可组合的 SBT 凭证,从而构建起个体在数字世界的可编程社会 DNA。这个由 DID(EIP-4361/712) + ZK(隐私增强) + SBT(ERC-4973/5192/1155) 共同构成的、基于社区标准的技术栈,是 DeSoc 得以从白皮书走向智能合约的最底层、可交互操作的架构。生态实践:人格上链的早期图谱。当前,以太坊生态的身份实验呈现碎片化探索的特征。一系列前沿项目正致力于将抽象的身份理论映射为具体的数字人格网络:Lens Protocol / Farcaster:将社交图谱上链,使社会关系与影响力成为可携带、可验证的资产。Worldcoin:尽管存在争议,但其通过生物识别验证人类唯一性的尝试,揭示了抵抗女巫攻击与实现普惠身份分配的一种路径。Proof of Humanity / Idena:通过不同的人类证明机制,致力于在链上区分真实个体与虚假身份,守护 DeSoc 的真实性根基。( 来源 )
3️⃣ 【英文长推】Aave 演进之路:从双市场结构到 Liquidity Hub
导读:从 v3 的双市场结构,到 v4 即将推出的 Liquidity Hub 与 Spokes,Aave 在逐步演变为链上资本市场的底层基础设施。
Castle Capital:Aave 的增长在过去一直保持稳定,TVL 近期也创下历史新高。这一增长可归因于早期优势、持续的产品迭代,以及广泛的多链布局。协议目前部署在 19 条链上,但流动性高度集中:超过 80% 仍在以太坊上,其次是 Plasma。在各类 L2 中,Arbitrum 居首,其后是 Linea 与 Base。这一布局反映了 Aave 优先深耕以太坊安全性与深度,同时选择性扩展到用户活跃度不断上升的扩容网络。Aave 的流动性深度使其对高净值用户与机构尤其具有吸引力:这些用户能够借出大量资金而不会引发利率剧烈上升。这一模式在以太坊基金会于 2025 年 2 月向 Aave 存入 30,800 ETH 的事件中得到了验证。此外,Aave 也通过 Horizon 市场进入 RWA 借贷,目前规模约 6 亿美元。通过接受来自 Superstate 与 Centrifuge 等发行方的代币化货币市场基金(MMF)作为抵押品,Aave 正成为连接传统机构与 DeFi 的桥梁。这是其吸引机构资金的更大战略的一部分,与其强大的链上用户群形成互补。
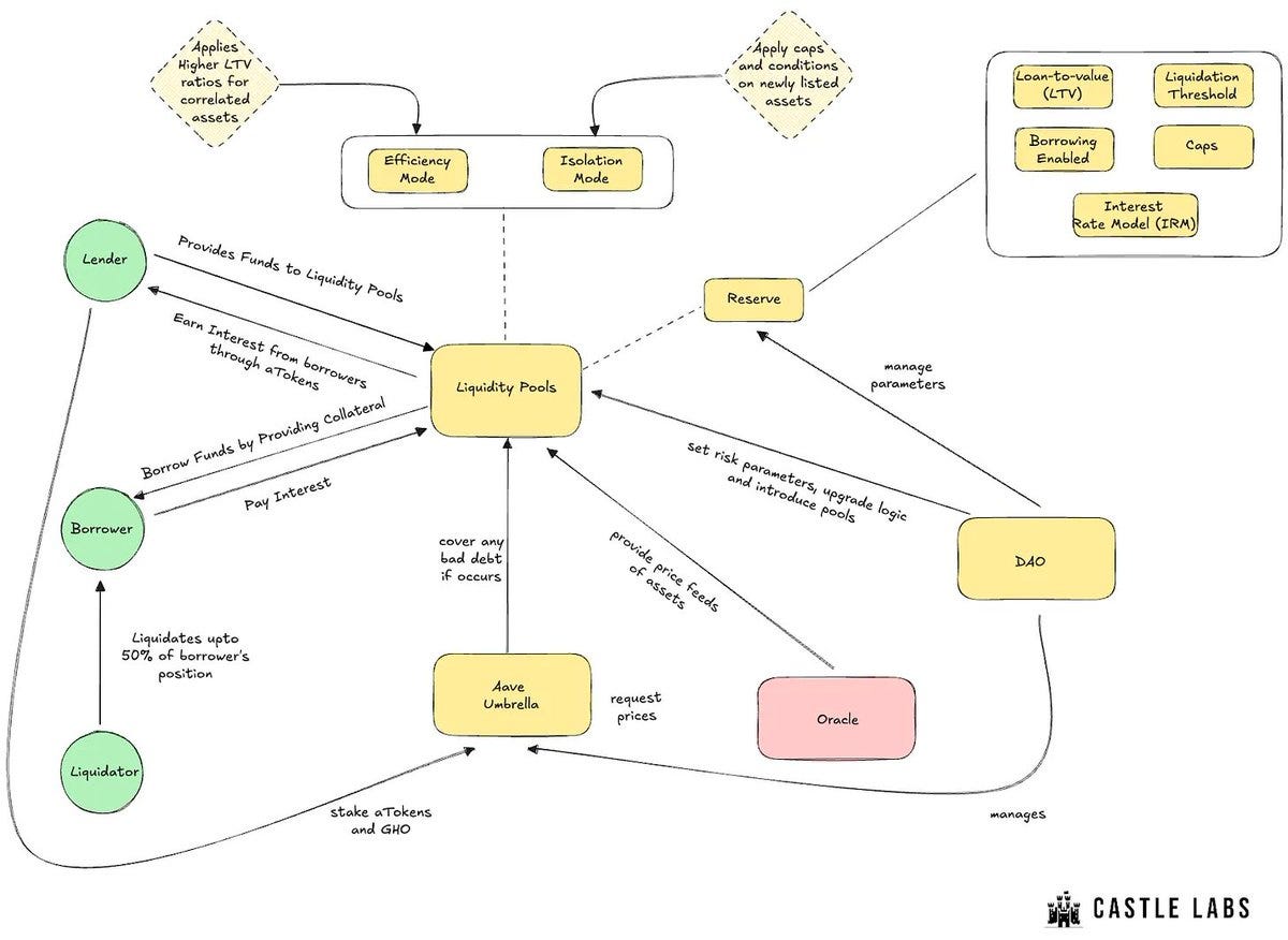
Aave 的核心架构基于共享资金池模型:用户将资产存入池中,并获得代表头寸的 aToken,这些代币会随时间累积利息,并可作为抵押借出其他资产。Aave v3 引入了两类不同的借贷市场。Aave Prime 以资本效率为导向,仅支持蓝筹资产,其核心机制是 Efficiency Mode(E-Mode),允许高度相关的资产(如 wstETH 与 WETH)以最高 95% 的 LTV 借款,清算阈值则为 96.5%,当前市场规模约 11.7 亿美元。Aave Core 则更大,规模超过 420 亿美元,支持更广泛的资产,并通过 Isolation Mode 强化风险控制,对高风险资产施加敞口上限与更低的借贷比率(通常低于 85%)。这种双市场结构平衡了资金效率与系统安全,但也导致资本碎片化,因为 Prime 与 Core 的流动性无法自由流动。即将到来的 v4 重点在于解决这一低效问题。Aave 的资金池与储备均由 DAO 参数治理,包括 LTV、清算阈值、借贷开关、供应与借贷上限、以及基于利用率动态调整的利率模型(IRM)。这些组合提供了一个可适应市场变化、由治理持续调节的风险框架。
Aave 的 Umbrella 系统(前身为 Safety Module)为协议提供关键安全保障。用户可质押 aToken 或 GHO 获取奖励,同时在坏账发生时充当补偿来源;若出现资不抵债的情况,质押资产可被削减以覆盖损失。DAO 已承诺提供 10 万美元的初始坏账保障,形成有效的保险层。清算机制同样是 Aave 韧性的核心:系统以健康因子(HF)追踪每个借贷头寸,若 HF 低于 1,则会触发清算,清算人可偿还最多 50% 的债务并以折价获得抵押品,从而保持协议偿付能力。Aave v4(已上线测试网)旨在解决资本碎片化,并进一步重构协议为模块化借贷基础设施。其核心是 Liquidity Hub,将 Prime 与 Core 的流动性聚合,使资金可动态流动,提高效率。Spokes 机制允许独立市场实例按照自身参数运行,如支持长尾资产、设置供应与借贷上限,同时受 Hub 的系统规则约束。与此同时,Aave 新推出的 App 可帮助零售用户获得最高 6.5% 的年化收益,并提供最高 100 万美元的余额保护。应用还支持 on/off ramp 服务,使更多新用户顺利进入 DeFi。随着 v4 的模块化设计、Horizon 的 RWA 推进,以及强大的流动性壁垒,Aave 持续巩固其「链上银行」的地位。【原文为英文】( 来源)
4️⃣ 【英文长推】Vitalik Devconnect 阿根廷演讲拆解:从 EIP-7732 到 zkVMs 再到 lean 以太坊
导读:以太坊正在从一个概念性的「世界计算机」,进化为一个稳健且保护隐私的技术栈。
tcoratger:哲学:验证 vs 信任。中心化实体依赖的是「不要作恶」。以太坊通过协议约束实现「不能作恶」。它打造了一个可信、中立的平台,让用户验证状态,而不是信任中介机构的偿付能力。世界计算机不同于专用型协议,以太坊拥抱通用可编程性。它不是为了无限扩展(例如 LLM 推理),而是为了全局共识。它维持一个不受地缘政治压力影响的单例状态(singleton state)。除了 DeFi 之外,区块链还裁决交易排序。没有共识时,点对点网络会允许双花。实用性延伸到「不存在性证明」(Proof of Inexistence)—— 通过密码学证明某个资产的稀缺性,或证明某个事件没有发生。
孤立运行的区块链存在弱点:交易是公开的,去中心化限制速度;低于 50ms 的延迟必然意味着中心化。无法直接访问真实世界数据,必须依赖预言机。解决方案是可编程密码学。ZKP 在不暴露数据的前提下验证。MPC/FHE 在加密输入上进行计算。这将范式转向无需中心化中介的协作式计算。Gas 限额正在提升。关键升级包括 EIP-7732(PBS),验证者能花更多时间处理区块而不导致中心化。区块级访问列表,允许交易并行处理,打破串行执行瓶颈。
同步历史需要 TB 级数据和数天时间。zkVMs 改变了这一点。通过 SNARK 验证执行,而不是重新计算历史,计算需求降至近乎为零。这使移动端原生节点成为可能,进一步增强去中心化。FOCIL 允许更广泛的验证者集合提出「迷你区块」,提升交易被纳入的保证。账户抽象智能钱包实现密钥轮换和社交恢复,无需中心化依赖。长期的目标是 lean 以太坊,包括对对技术栈进行优化:适合 zk 的哈希算法(Poseidon)、形式化验证、单 Slot 终局性(Single-Slot Finality)及抗量子能力。重点是安全性、简洁性和数学上的最优性。(来源)
5️⃣ 单点危机:做市商退出中心位置的时刻到了
导读:网络效应不止于互联网。
佐爷:很多人还沉浸在 10·11 和 11·03 暴跌清算中无法自拔,在想合成稳定币、Vault 和 Yield 产品要多久才能恢复,但是 Hyperliquid 的 BLP 和 HIP-3 增长模式纷至沓来,Framework 准备的稳定币 YC 都在 Sky 上线。还有 Aave 突然到来的 V4 和移动端理财产品 App。从绝对数据上讲,现在确实是市场恢复期,但是从体感上而言,项目方似乎在紧抓历史趋势进行创新。换言之,市场周期跟散户活跃度已经脱锚,这并不罕见,美国经济的基本面跟实体行业也没啥关系,川宝唯一心心念念的就是降息 + 股价,美国人和实体产业只是 Play 中的一环。在本轮周期中,如果还认为存在比特币四年周期,那只是留在 2017 年的时光机,如同 CloudFlare 的闪崩,加密基础设施一直在变动。Hyperliquid 代表的 DEX 确实抢占 CEX 市场,尤其是和 Meme 配合改变了代币估值、定价和分销体系,CEX 的时代肉眼可见的消亡中,Kraken 仅有 200 亿美元的估值,众多 CEX 转身扶持自己的 DEX。
在 2024 年高 FDV 冲击币安定价体系之时,VC 就已经死了,然后就到了做市商的天下:Hyperliquid 等一众 Perp DEX 背后是做市商,一众 YBS 项目背后也是做市商。SBF 出身于 Jane Street,Jeff 出身于 Hudson River Trading,Variational 创始人出身于 DCG 做市部门。甚至是 10·11 遭遇 ADL 清算的也是做市商首当其冲,福祸相依,做市商主导的市场结构比 CEX 主导更快速僵硬。Web3Port 疯狂甩卖操作币价,DWF 反复熬鹰操纵币价,即使是 Hyperliquid 的 HLP 也面临此类指责,不论是中心化做市商,还是去中心化金库,只要参与做市体系,都无法摆脱操纵市场的嫌疑。如果把当前的市场结构称为「复苏」,那么做市商受到重创,导致其没有能力继续操纵市场,反而让市场趋向平稳。
这并不罕见,2022 年 FTX 崩溃之前,市场传言 Alameda 一度占据 BTC 市场 20% 做市份额,在 SBF&FTX 传记《走向无限》中,SBF 承认他们是最早大举做市的专业公司。回到 10·11 的闪崩,从做市商的角度而言,是纯粹的技术性危机,或者说在此之前的交易流动性是技术性盛世:并没有散户在交易,而是做市商在买卖。做市商存在本身并不是问题,但是对于山寨币或者 TGE 新币而言,意味着巨大的抛售,空投猎人和撸毛党,甚至是 VC 和项目方自身,都会坚决抛售给做市商,用以锁定利润。做市商会陷入两难境地,不操纵市场,则必然吃下所有垃圾币,或者是成为巫妖王,尽可能增加市场波动性,自己赚一点,偶尔也让市场参与方赚一点。这里的推理有个巨大缺陷,只能看到做市商的持仓组成和变化,很难具体分析其如何在 CEX 内操纵币价,Hyperliquid 等 DEX 的数据相对透明,留待日后分析。总结一下,市场并不是反弹,而是做市商遭遇重创,加之 YBS 项目的接连暴雷,导致做市商无力操纵市场,现在就是真实的价格机制在运行。( 来源)



