投研早报丨解读 GMX 4000 万美元被盗背后的合约漏洞/从误解到实现:Based Rollups 扩展性逻辑解读/ETH 储备公司成美股新宠,盘点 4 家明星企业的业务与背后推手
ChainFeeds Newsletter 每日精选 Web3 深度投研「简报」+ AI 驱动的热点新闻榜单,帮你做出聪明决策
📢 ChainBuzz 热点新闻 |2025.7.11
🔥 以太坊基金会将重组其生态发展工作,重点关注四个领域
🔥 Coinbase 与 Perplexity AI 达成合作,集成加密货币实时数据
🔥 比特币价格再创历史新高
🔥 Sei 将集成原生 USDC 和 CCTP V2
🔥 灰度更新「拟纳入资产名单」,将 31 种代币纳入考察范围
👨💻 ChainFeeds 投研简报 |2024.7.10
1️⃣ 安全|解读 GMX 4000 万美元被盗背后的合约漏洞
2️⃣ 以太坊|从误解到实现:Based Rollups 扩展性逻辑解读
3️⃣ 以太坊|ETH 储备公司成美股新宠,盘点 4 家明星企业的业务与背后推手
4️⃣ 报告|105 页报告解密:量化交易巨头 Jane Street 484 亿罚单背后的算法操纵,谁在市场食物链的顶端?
5️⃣ 项目介绍|代币化股票:新瓶装旧酒的金融效率革命
每日精选的加密信息由 ChainFeeds 团队与 AI 共同编写,我们已将内部的信息流工具优化并开放给所有读者及 Web3 行业者使用,测试链接 👇
🌞 Web3 行研早报来自:Web3 行业必读深度资讯「简报」平台|chainfeeds.xyz
🤖️ Web3 热点榜单来自:AI 驱动的 Web3 热点新闻自动聚合工具|chainbuzz.xyz
1️⃣ 【英文长推】解读 GMX 4000 万美元被盗背后的合约漏洞
导读:在涉及资产分配与回调逻辑时,必须严格限制可调用身份,审慎处理合约与 EOA 的权限边界。
BlockSec:在 GMX 协议中,GLP 是平台用于表示流动性提供者持仓份额的代币。它对应着 GMX 金库中真实的资产,如 USDC、ETH 和 WBTC。当用户希望退出流动性时,会调用 unstakeAndRedeemGlp 函数赎回资产。此时,系统会根据用户持有的 GLP 占比,以及金库当前管理的总资产(AUM,Assets Under Management)来计算应返还的资产数量。具体公式为:赎回金额 =(用户持有的 GLP / 总 GLP 供应量)× AUM。其中,AUM 并非简单的资产加总,它还包含了衍生品市场上的浮动盈亏。系统会将全局空头持仓的未实现亏损视为一种潜在资产计入 AUM,而将未实现利润视为潜在负债进行扣除。此外,还需扣除一部分保留金与预设的手续费项。这一机制在理论上确保每位 LP(流动性提供者)都能根据其实际贡献,从金库中公平提取自身应得的价值。然而,正是这套以市场状态估值驱动的 AUM 动态计算机制,在杠杆交易开启后,被攻击者用来构造虚假账面价值,从而打破了赎回公平的基础。
当 GMX 的 enableLeverage 开关开启后,用户便可开设杠杆多头或空头仓位。这项功能虽然提高了协议的资本利用效率,却引入了意料之外的攻击面。攻击者利用该逻辑,先在 GLP 赎回前,快速开设了一笔巨额的 WBTC 空头头寸。由于在价格尚未波动的瞬间,系统默认空头仓位是亏损的(即其开仓价格高于市场价),这一未实现亏损会立即作为虚拟资产计入 AUM,直接抬高金库的账面价值。尽管实际上并未有资金流入,但赎回逻辑会基于膨胀后的 AUM 计算赎回价值,从而导致攻击者可凭借其 GLP 获得远超实际价值的资产份额。换句话说,攻击者制造了一个虚高账本,再以 GLP 持仓身份将超额资产提取走,达成了几乎无风险套利。整个攻击流程围绕一个核心逻辑:利用系统在 AUM 计算中对空头亏损的默认假设,将未来可能发生的价格变动风险反向固化为当下的账面利润,并借此实现虚假价值兑现。
此次攻击的技术核心在于 GMX 合约中 executeDecreaseOrder 函数的第一个参数设计不当。该参数原本设想是用户地址(即外部拥有账户 EOA),但合约未对其进行严格限制,攻击者通过传入一个自定义智能合约地址,实现了回调阶段的恶意逻辑注入。当合约执行到资产赎回回调时,攻击者智能合约在这一过程中利用可重入机制修改了内部状态,成功操纵了金库的行为,套取超额资产。如果该参数在设计上强制为 EOA,或采用了更严格的合约执行沙盒限制(例如拒绝 ERC-7702 风格的外部合约逻辑调用),则此次攻击将无法成立。这类问题在 Web3 世界中屡见不鲜,源于智能合约调用路径的开放性与高度可组合性。开发者往往为了提升模块复用性或支持合约账户操作,而未进行充分的执行上下文隔离或身份类型校验,进而引发攻击向量。此次 GMX 事件表明,即便是主流 DeFi 项目,在合约接口设计、权限验证与执行环境隔离方面仍可能存在盲区。攻击者正是利用了这种默认信任的漏洞,借智能合约执行期的时序优势完成了对协议资产规则的扭曲与抽离。【原文为英文】(来源 )
2️⃣ 【英文长推】从误解到实现:Based Rollups 扩展性逻辑解读
导读:Based Sequencing 主要影响的是可扩展性的两个维度:延迟和数据吞吐量。基于链排序的区块构建流程可以通过性能优化手段,将区块构建与交易排序的重负载任务进行分散处理。而如基于预确认(Based Preconfs)、排序器选举机制以及其他实现细节,也会直接影响 Based Rollup 的扩展能力及用户体验。
mteam:当前关于 Based Rollups 的许多批评,例如它们无法扩展或它们受限于 L1 的吞吐,往往源于对其架构和原理的误解。简单来说,Based Rollup 是指复用其结算层(例如以太坊)的排序与共识机制的 Rollup。它不是一个完全独立的执行环境,而是主动导入底层区块链的区块生产体系。Based Sequencing 包含两个关键属性:其一是协调机制 —— 底层链的出块者在排序权利上占据优先地位(这可以是完全优先,或通过预留拍卖结构实现);其二是共享结算 —— 基于原子区块提案,Rollup 与其结算层共同经历重组与达成最终性。因此,Based Rollup 的交易顺序由结算层中嵌套的交易决定。这种机制常被误解为意味着必须由 L1 的同一个实体处理所有事务,或必须采用 Gateway 模型的基于预确认的路径,实则不然。事实上,Based Rollup 是否高效,关键取决于其他系统设计,比如排序过程如何实现、预确认系统是否存在、执行与数据可用性层的耦合方式等。
第一种是完全无权限的 Based ZK Rollup,其中任何人都可提交区块,L1 区块构建者在构建 L1 区块时顺带打包 L2 区块,其状态通过零知识证明在以太坊验证。这种架构下,延迟完全受限于 L1 的出块速度,但执行吞吐取决于自身的证明与验证架构,而非 L1。本质上,扩展瓶颈来自 L1 区块构建者的带宽与算力。第二种是具备预设排序者选举的 Based Rollup,排序权限定于某一 L1 出块 slot 的特定节点,该节点可能将排序权委托给支持预确认的网关系统。在此架构中,通过信任执行环境(TEE)等机制,Rollup 延迟可能低于 L1,执行性能媲美中心化排序器。两种模型都表明:延迟和吞吐并非单一取决于是否 Based,而是源于排序架构、DA 层设计、状态依赖管理等多个交互系统的协同效果。许多流行误解,如 Based Rollup 无法高频交易或必须与 L1 出块时间绑定,在这些架构里并不成立。
从宏观视角看,Based Rollup 的可扩展性不仅取决于自身设计,还深受 L1 发展路径影响。以太坊若推进更快的 Slot 时间、更强的预确认机制(如 TOOL 提案),将极大提升 Based Rollups 在延迟与吞吐维度的表现空间。尤其值得强调的是,具备同步可组合性的 Based Rollup,能更高效地扩展以太坊的区块空间,相较其他 Rollup 模型具备更优的网络效应外溢能力。然而,该模型也可能对 L1 造成反向压力,例如在区块构建带宽、资源调度或激励机制上与传统路径冲突。未来基于 L1 的多个 Based Rollup 并行运行时,主要瓶颈将出现在区块构建与排序资源的竞争阶段。Spire 提出的 Sidecar 模型,即 L1 排序器旁运行的轻量排序系统,是一种尝试分离资源、降低干扰的解法。综上,Based Rollups 不仅不是扩展性的障碍,反而可能成为提升区块链系统整体可组合性与同步性的关键工具,其最终性能仍需在更大范围的系统设计权衡中考察。( 来源 )
3️⃣ ETH 储备公司成美股新宠,盘点 4 家明星企业的业务与背后推手
导读:以太坊储备,已经成为美股市场的新宠儿。
深潮 TechFlow:SharpLink Gaming(SBET)主营业务是线上体育博彩。此外也与体育媒体公司合作,帮助其制定战略、产品和创新解决方案。不过,2024 年该公司的营收仅 366 万美元,同比暴跌 26%;当年还通过出售了部分业务才实现扭亏为盈。在转型前,SBET 市值约 1000 万美元,股价徘徊在退市边缘(低于 1 美元),股东权益不足 250 万美元,面临合规压力。其传统业务增长有限,难以在竞争激烈的博彩行业中突围。2025 年 5 月,SBET 通过 4.25 亿美元私募狂买 ETH,目前持有 205,634 枚 ETH(截止 7 月 9 日)。大规模融资收购 ETH,也让它成为了全球最大的公开交易 ETH 持有者之一,仅次于以太坊基金会。公开资料显示 SBET 超过 95% 的 ETH 都被部署在流动性质押协议中,目前已获得 322 个 ETH 的质押奖励。
从名字上就可以知道,BitMine Immersion Technologies(BMNR)是一家比特币挖矿公司,依靠浸没式冷却技术在德克萨斯和特立尼达的矿场掘金区块链。通过自有挖矿和托管第三方设备,BMNR 产生比特币收入。2025 年第一季度,公司营收 331 万美元,但高能耗和低利润率(2024 年净亏损 329 万美元)让它举步维艰。在转型前,BMNR 市值仅 2600 万美元,其挖矿业务受制于高成本和激烈竞争,增长空间有限。6 月 30 日公司宣布私募募资,计划购入约 95,000 枚 ETH,但实际持有量尚未披露。不过消息公布后,BMNR 的股价从 4.50 美元飙至 111.50 美元,6 月以来暴涨 3000%。同时,股价上涨也推高了 BitMine 的市值,目前在 57 亿美元左右。与 SBET 不一样的是,BitMine 仍保留了原有的 BTC 挖矿业务,这也显得做 ETH 储备更像是短期叙事。
BTCS 和上面两家公司都不同,储备 ETH 在历史业务上站得住脚。该公司专注于区块链基建,成立于 2014 年,是纳斯达克上市的早期区块链企业之一。其核心业务聚焦于以太坊及其他权益证明(PoS)区块链网络的基础设施运营,主营业务包括运行以太坊节点和提供数据分析平台 ChainQ,为 DeFi 和企业提供质押和数据服务。但同样的,该公司的财务表现不佳。2024 年,BTCS 营收约 260 万美元,同比下降 12%,主要因节点运营成本高企和市场竞争加剧。净亏损达 580 万美元,陷入高投入低回报的财务困境。BTCS 自 2021 年起持有 ETH 并运行验证者节点,积累了 14,600 枚 ETH,远早于前述两家上市公司的 ETH 储备计划;今年 6-7 月,BTCS 加速 ETH 积累,通过 AAVE DeFi 借贷和传统融资,并于 7 月 8 日发布公告,计划开展 1 亿美元的募资计划进一步扩大 ETH 持仓。
Bit Digital, Inc.(BTBT)是一家总部位于美国纽约的区块链技术公司,成立于 2015 年,最初专注于比特币(BTC)挖矿,2022 年起逐步布局以太坊质押(staking)基础设施,另外还有 GPU 云算力和资管服务等业务。同样该公司在财务上也陷入亏损,财报显示 2025 年第一季度,营收 2510 万美元,会计口径调整后其亏损在 4450 万美元左右。2025 年 7 月,公司通过 1.72 亿美元公募和出售 280 枚 BTC,增持 ETH 至 100,603 枚(约 2.64 亿美元),ETH 占资产 60%,使其成为仅次于持有 ETH 数量仅次于 SharpLink 的公司。很明显,这 4 家公司都有着财务状况差、市值低的特点,与加密市场某些没有收入的低市值协议有类似之处,在获得了叙事和关注之后快速拉升。( 来源 )
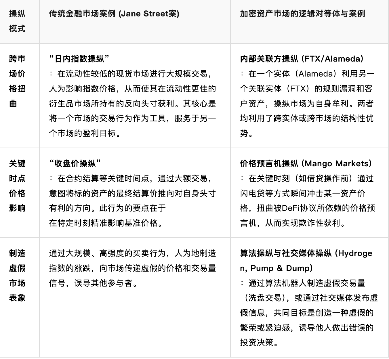
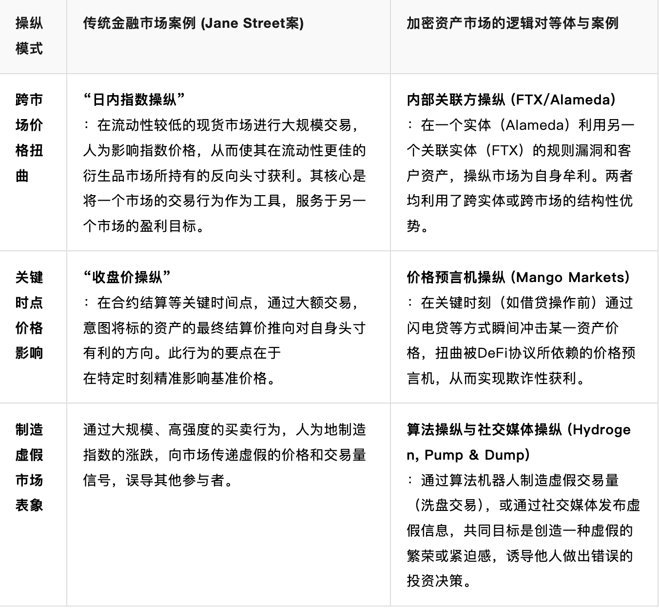
4️⃣ 105 页报告解密:量化交易巨头 Jane Street 484 亿罚单背后的算法操纵,谁在市场食物链的顶端?
导读:螳螂捕蝉,谁是黄雀?
AiYing Compliance:要理解 Jane Street 案件的严重性,必须从其策略的结构化程度与系统性下手。SEBI 指出,这不是一次偶发事件或局部违规行为,而是一整套经过设计、跨市场、多实体配合的操纵系统,围绕两个核心策略展开:一是「日内指数操纵」,二是「收盘价操纵」。在前者中,Jane Street 利用本地实体于上午时段在流动性较弱的现货和股指期货市场主动推高关键成分股价格,制造指数上涨假象,随后通过海外 FPI 实体低成本布局大规模空头期权头寸。下午阶段,其本地实体反向大举抛售头寸,使指数快速下跌,从而使看跌期权大幅升值,实现期权市场的巨额套利。这一过程形成了一个完美的操纵闭环:现货市场「高买低卖」的亏损,被期权市场成倍的利润覆盖。而在「收盘价操纵」策略中,Jane Street 利用临近结算窗口时点,通过大额买卖订单影响指数收盘价,使得其期权头寸获益最大化。这些操作均基于跨实体协作完成,规避了 FPI 不得日内反向交易的限制,展现出极高的技术熟练度和合规边界把握能力,构成了对市场公平性的严重破坏。
SEBI 的应对并非依赖追溯交易算法或程序细节,而是明确采用「原则为本」的监管范式,聚焦操纵行为对市场秩序的实际影响。其依据《禁止欺诈和不公平交易条例》(PFUTP Regulations)提出三大定性:一是制造虚假价格信号,误导市场参与者;二是操纵关键基准价格以配合衍生品头寸;三是其现货 / 期货市场交易缺乏独立经济合理性,即「故意亏损」以服务更高层级的期权盈利目标。SEBI 强调,技术本身中立,但其使用方式不中立。Jane Street 的策略虽未违反每一项明文规定,但整体结构违背市场基本原则,构成恶意操纵。此外,SEBI 还特别指出,该机构曾在案发前对其发出正式警告信,Jane Street 却在几个月后继续采用相似手法操控市场。这种无视监管的傲慢,直接促使 SEBI 采取了高额罚款与临时市场禁入的重罚。这不仅是对 Jane Street 的处罚,更是对所有高频量化机构的制度性警示:在全球市场的监管框架快速进化、原则导向强化的背景下,任何脱离市场公平本质的技术应用都将面临制度性风险的反噬。
Jane Street 印度案的手法与 Crypto 市场中的一系列操纵事件具有高度同构性,揭示了技术优势如何在缺乏监管约束的系统中演变为操控工具。无论是 Mango Markets 中通过操纵预言机抬高抵押品获取杠杆,FTX/Alameda 的平台币伪价套利,还是 BitMEX 纵容内部员工在衍生品市场洗盘交易,这些行为本质上都在利用某种结构性漏洞制造信息不对称,从而实现对普通参与者的「系统性捕猎」。不同于传统金融对市场操纵已有成熟立法,加密领域的灰色地带更广、界限更模糊,使得类似行为更隐蔽、更常态化。Jane Street 在传统金融中所展现的策略,正是 Crypto 项目方、做市商和头部交易所长期默契运作的「隐形剧本」:通过资产价格操控、算法驱动订单动态、甚至社交媒体制造叙事影响,从而误导散户和中小机构。正因如此,Jane Street 案不仅是传统监管向量化霸权亮剑的案例,更是加密行业必须直面的镜子 —— 市场操纵并非金融中心独有,而是所有以数据和算法为载体的博弈系统的潜在共病。理解这些模式、识别其演化逻辑,是所有 Crypto 项目和参与者的合规前提与生存底线。( 来源)
5️⃣ 代币化股票:新瓶装旧酒的金融效率革命
导读:这场金融「换皮」游戏,能否复刻标普 500 ETF 的逆袭神话?中文版本由 Foresight News 编译发布。
Prathik Desai:期货合约长期以来提供了一种基于预期交易的方式,无需直接持有标的资产;期权让投资者不用真的买入股票,也能押注它的波动大小、涨跌时机或者走势方向。不管是哪种情况,这些工具都成了投资底层资产的「替代通道」。代币化股票的诞生也有着相似逻辑。它们并非宣称要取代传统股票市场,而是为长期被排除在公开投资之外的人群提供了另一种参与途径。新衍生品的发展往往有迹可循:初期市场充满困惑,投资者不确定如何定价,交易员对风险望而却步,监管机构持观望态度;随后投机者入场,试探产品边界、利用市场低效套利;若产品被证明实用,便会逐步被主流参与者接纳,最终成为市场基础设施。指数期货、ETF,甚至 CME(芝加哥商品交易所)和币安的比特币衍生品均是如此。它们一开始根本不是给普通投资者用的,更像是投机者的游乐场:虽交易更快、风险更高,却也更灵活。
代币化股票可能延续相同路径:先是散户拿它去炒 OpenAI 这种难买的资产,或者没上市的公司;然后套利者发现代币和股票之间的价格差能赚钱,也跟着入场;要是交易量能稳住,基础设施也跟上,机构部门也可能加入,尤其是在合规框架完善的司法管辖区。早期市场看着可能很混乱:流动性不足,买卖价差大,周末还会突然跳价。但衍生品市场刚开始都这样,从来不是完美的复制品,更像是压力测试 —— 让市场在资产本身调整前,先看看大家到底有没有需求。这种模式有个有意思的地方,说是优点也行,缺点也行,就看你怎么想了 ——时间差问题。传统股市有开盘收盘时间,大部分股票衍生品也跟着股市时间交易,但代币化股票可不守这套规矩。比如一只美股周五收盘 130 美元,周六突然爆了个大新闻(像财报提前泄露或者地缘政治事件),这时候股票没开盘,但代币可能已经开始涨跌了。这样一来,投资者就能把股市休市时的新闻影响算进交易里。
只有当代币化股票交易量显著超过传统股票时,时间差才会成为问题。期货市场通过资金费率和保证金调整应对此类问题,ETF 靠指定做市商和套利机制稳价格,但代币化股票现在还没建立这些机制,所以价格可能跑偏,流动性可能不足,能不能跟紧股票价格,全看发行方靠不靠谱。但这种信任很不可靠。比如 Robinhood 在欧盟推出 OpenAI 和 SpaceX 的代币化股票时,两家公司均否认参与,声称与该业务既无协作也无正式关系。这倒不是说代币化股票本身有问题,只是你得想清楚:此时你购买的究竟是价格敞口,还是权利与追索权模糊的合成衍生品?( 来源)




