早报|了解建立在 GMX 上的 28 个项目、a16z Games:Web3 游戏玩家调查、解读存储网络 BNB Greenfield、解析 LayerZero OFT 代币标准
「ChainFeeds Selection 行研早报」精选 Web3 行业每日最值得关注的事件和来自专家的观点解读
📖【目录】本日投研参考
1️⃣ 新闻解读|NFT 市场 Blur 更新版税政策,无法同时在 Blur 和 OpenSea 上赚取版税
2️⃣ 项目分析|解析 LayerZero OFT 代币标准:应用、优势与挑战
3️⃣ 市场分析|Amber Group:为什么模块化区块链是未来?
4️⃣ NFT|解读 Azuki BEANZ 新角色 Jay & Jelly:迈向主流文化的新尝试
5️⃣ 监管|Cobo:成为全球 Web3 中心,香港仅有监管还不够
6️⃣ 存储|解读去中心化存储网络:BNB Greenfield
7️⃣ GameFi|a16z Games:Web3 游戏玩家调查
8️⃣ 监管|在美国监管机构的打压下,美国加密货币的厄运要来了?
9️⃣ DeFi|详解 GNS 机制创新、发展历史及竞争优势
10) DeFi|解析 Balancer 技术创新:Vault 架构、利率提供者、Phantom BPT
11) DeFi|GMX 乐高:一文了解建立在 GMX 上的 28 个项目
12) 市场分析|观点:宏观分析对加密资产投资真的有用吗?
13) 技术|MEV-Share:可编程的隐私订单流
🌞 Web3 行研早报:每日早晨 9 点 30 分获取 web3 行业必读资讯,更多信息可浏览 chainfeeds.xyz,⏰ 欢迎订阅 ChainFeeds Telegram Channel 获取及时提醒
💰 NFT 市场 Blur 更新版税政策,创作者将无法同时在 Blur 和 OpenSea 上赚取版税
NFT 市场 Blur 官推宣布更新版税政策,主要涉及四种情况:1、No block,如果藏品不使用 Block,将无法禁止零版税或可选版税市场,在这种情况下,Blur 将强制收取 0.5% 的版税,而 OpenSea 则是可选版税;2、Block Blur,任何禁止 Blur 或其他零版税 / 版税可选市场的 NFT 项目都将在 OpenSea 上被强制执行版税,但交易仍可以在 Blur 上进行,需要收取最低 0.5% 的版税;3、Blur 推荐不使用 OpenSea,Blur 希望创作者不使用 OpenSea,任何不使用 OpenSea 的 NFT 项目在 Blur 上都会被强制执行全额版税;4、Blur 要求 OpenSea 取消对 Blur 上 NFT 项目设置可选版税的设置,如果 OpenSea 取消该政策,NFT 项目将可以同时在两个平台上收取版税。目前 NFT 项目创作者无法同时在 Blur 和 OpenSea 上收取版税,只能在 OpenSea 或 Blur 两者之一收取全部版税,但不能同时收取。
Vic TALK: 可以说这套版税机制完全就是冲着 OpenSea 来的,虽然用户可以选择屏蔽掉 blur 平台,但实际上只是关闭了 bid 功能,依然可以正常的挂单交易。而创作者将 OpenSea 屏蔽则直接将其封死,在这种情况下,创作者肯定更倾向于去 blur 进行交易。( 来源 )


🪙【英文长推】解析 LayerZero OFT 代币标准:应用、优势与挑战
导读:Omnichain Fungible Tokens(OFT)是 LayerZero 引入的一种新的全链代币标准,目前已被 Avalanche、PancakeSwap 和 Trader Joe 采用。Avalanche 生态开发者 Arjun 解析了 OFT 代币在具体生态中的跨链应用及积极影响,同时也指出 OFT 当前缺乏统一的用户界面导致的用户体验问题。
Arjun: OFT 是一种新的可扩展代币标准(类似 ERC-20),使代币能够在任何类型的 dApp 中、任何 DeFi 生态系统进行外部组合。这意味着代币现在可以对所有协议和区块链有一个统一的标准,使用户可以无缝地跨链交换并在任何链上的任何 dApp 上使用代币。【原文为英文】( 来源 )
Arjun: OFT 的应用:1.Avalanche 推出了 Avalanche 上的比特币 OFT BTC.b,可以用于 Avalanche 上的 DeFi 生态,也可以桥接到 L0 区块链上;2.PancakeSwap 推出了 Aptos Pancake Bridge,使得 CAKE 成为同时存在于 BNB 链和 Aptos 的多链代币;3.Trader Joe 将 JOE 作为 OFT,帮助 Trader JOE DEX 转变为一个真正的全链 dApp。【原文为英文】( 来源 )
Arjun: 优势:对于代币发行者而言,OFT 标准提供了跨生态系统的可组合性以及明确拥有合约、安全性和费用的能力。问题:为了桥接 OFT,用户需要访问特定的应用程序。Stargate 社区已经通过投票将 LayerZero 的 OFT 添加到协议中,有望成为所有 OFT 的枢纽。【原文为英文】( 来源 )


🧩【英文】Amber Group:为什么模块化区块链是未来?
导读:模块化架构为区块链提供了更快的交易处理和更高的灵活性,模块化会是区块链发展的未来吗?Amber Group 投资助理 Robert McTague 深入研究了不同类型的模块化架构,包括 Rollups 和数据可用性层,探讨了模块化区块链的优势和挑战。他认为模块化区块链架构是提供流动性和推动用户采用的最佳扩展解决方案。
Robert McTague: Kindelia 和 Fuel 等执行层尤其会看到用户增长,因为它们对速度和新功能的关注将使构建在它们之上的应用程序真正具有创新性。然而,许多模块化设计仍未经过测试,甚至可能永远不会得到广泛采用。随着 Celestia 和 Danksharding 被广泛采用,Validiums 可能会被完全淘汰。Celestia 的 sovereign rollups 可能面临一些与现有第 1 层相同的桥接问题,并因为安全性和复杂性问题而阻碍采用。【原文为英文】( 来源 )
Robert McTague: 单片区块链也将继续发挥作用并不断创新,一些单片 Layer1 如何使用 DAG 架构在内部进行扩展就是一个例子。我们需要扩展解决方案来为现有区块链提供流动性和用户,从长远来看,模块化区块链架构可能是实现这一目标的最佳方式。当我们最终实现模块化区块链被广泛采用的未来时,单片区块链的格局也可能完全不同。【原文为英文】( 来源 )
🌱【英文长推】解读 Azuki BEANZ 新角色 Jay & Jelly:迈向主流文化的新尝试
导读:Azuki BEANZ 于 2 月 13 日推出新角色 Jay & Jelly,与以往角色不同,Azuki 为 Jay & Jelly 创建了专属的推特页面,并预告称「在社交媒体的聚光灯下,与世界分享他们的冒险」。NFT 研究员 cape 猜想 Azuki 此举是想推动 Jay & Jelly 成为面向广泛大众的新 IP,从而推动 Web3 和 NFT 的发展。
Cape: 根据 Azuki 的最新推文,我推断他们的目标是通过推特以外的更大的社交平台(例如 Instagram)将 BEANZ 发展成一个独立的 IP,最有可能的是首先通过一个讲故事的形式引人入胜。Azuki 此举意在:1. 将品牌扩大到 Web2;2. 为未来的知识产权交易奠定基础;3. 将 BeanZ 与 Azuki 分开;4. 将普通人转化为付费客户。【原文为英文】( 来源 )
Cape: 持有者的潜在期望:1. 新角色在迪斯尼 +/Netflix 的动画中出现?2. 轻松授权他们的 BEANZ 用于商品、玩具并获得部分经常性收入?非持有者的潜在期望:1. 提高知名度,吸引新的玩家;2. 资金进入 NFT。为什么是 BEANZ 而不是 Azuki?我相信 Azuki 的艺术需要更多关注细节,而 BeanZ 更容易大规模生产,换言之 BEANZ 更适合大众。【原文为英文】( 来源 )


🇭🇰 Cobo:成为全球 Web3 中心,香港仅有监管还不够
导读:香港虚拟资产服务提供者发牌制度将于 6 月 1 日生效,首批比特币、以太坊 ETF 的上市以及近期关于稳定币相关活动监管的文件,种种迹象无不昭示着港政府对香港重回加密中心的雄心。Cobo COO Lily King 撰文分析了香港在加密货币行业的优势与当前环境,以及香港如何才能成为全球 Web3 中心。
Lily King(Cobo 首席运营官): 作为全球最强大的资本市场之一,香港完善的金融监管框架和顶尖金融与技术人才是其显著优势。香港还可以撬动中国大陆的科技创业者。在 FTX 和 Genesis 崩溃之后,美国和欧洲正在收紧其加密货币监管,这也是香港重获其影响力的好时机。( 来源 )
Lily King(Cobo 首席运营官): 香港在成为 Web3 中心的过程中也面临挑战。一是针对传统资产设计的现有监管框架,可能不适用于快速发展的数字资产和尖端科技。此外,香港并不是拥有与深圳或硅谷等相同资源的科技中心。因此,香港也需要有差异化的面向数字资产的技术基础设施。( 来源 )
Lily King(Cobo 首席运营官): 香港需要发展什么样的 Web3 基础设施?2023 年对机构业务来说将更有希望,为降低中心化平台的风险和符合新的监管,数字资产中很大一部分最终将转移到采用最新技术解决方案的托管平台。托管、机构钱包和数字安全是数字资产生态系统所需基础设施的一些例子。( 来源 )
🪐 Cosmos:天才在左、疯子在右
导读:AC Capital Research 研究员 Bittracy 在文中着重分析 Cosmos 的网络结构与技术特点,并对 Cosmos 2.0 作出解读,以此探索网络未来发展。
Bittracy: Cosmos 不提供共识与虚拟机,因此它并不是区块链网络,而是一套基于 Tendermint 共识的区块链网络标准。正因为此,Cosmos 给 Dapps 极大的自由,同时不需要支付太多成本,这也是 ATOM 相对 DOT 价值捕获能力不佳的原因。Cosmos 是一个特点十足的偏科生,长处在于可以降低开发者工作量,同时给予每条链充分的自主权,缺点是交互性和安全性不佳。( 来源 )
Bittracy: Cosmos 2.0 主要意图实现三个目标:1)确认 Hub 作为 Chain 的中心地位;2)通过多种分配机制为 ATOM 提供价值支撑;3)改变 Stakeing Yield,牺牲持币者利益、以此为 Foundation 提供启动资金。可以发现,Cosmos 开发团队已经意识到 ATOM 赋能不足以及 Hub 主体地位缺失的问题。激励循环的缺位使协议的运转无法给主网带来经济留存,对 Cosmos 开发团队来说,如何解决以上两个问题是最重要的。( 来源 )
Bittracy: 价值创造的路径应当在于:公链可以通过自身创新能力推动网络生态建设,实现价值创造与经济活动增长。首先,Cosmos 急需通过增加 ATOM 应用场景强化其 Fundmental Value ,确立主链代币在用户心中的主体地位。与此同时,社区需要通过更新代币经济学激发生态创新,由此产生的 Gas Value 与 Staking Token,将从分子端与分母端同时提升 ATOM 的代币价值。( 来源 )
💿【英文长推】解读去中心化存储网络:BNB Greenfield
导读:BNB Greenfield 白皮书于 2 月 1 日公布。Binance 进入去中心化存储领域会对 Filecoin,Arweave 等主要的去中心化存储网络造成影响。加密货币研究员 Surf 对 BNB Greenfield 进行了深入的解读 ,并分析了去中心化存储网络的潜力和未来趋势。
Surf: Greenfield 是币安正在开发的一种新的系统基础设施,旨在创建一个新的数据生态系统。它由一个新的面向存储的区块链(BNB Greenfield Core)和一个存储提供商网络(SPs)组成。在 Core 中,Greenfield 存储链充当分类账,使用 BNB 作为 gas 和治理的原生代币。SPs 是组织或个人提供并响应用户读写数据请求的存储服务基础设施。【原文为英文】( 来源 )
Surf: Greenfield 最大的优势之一是它的 EVM 兼容性,允许 Greenfield 的存储系统和 ETH dApp 之间的无缝访问。在 Greenfield 里,验证者是基于 PoS 选出的,他们参与链的治理和质押,就像其他 PoS 区块链一样。验证者也有义务运行中继系统以与 BSC 进行跨链通信。在 SP 网络中,每个 SP 维护自己的本地全节点以便直接观察状态变化、正确索引数据、及时发送交易请求。【原文为英文】( 来源 )
Surf: 全球数据领域预计将以大约 21% 的年复合增长率增长,到 2025 年达到 175 ZetaBytes(ZB)或 1750 亿 Terabytes(TB)。基础设施在 2023 年将会是不断增长的趋势,也会是风险投资的兴趣最高的领域(不特指存储项目)。去中心化基础设施利用现有的、非投机性的需求来源,旨在颠覆价值数十亿美元的传统基础设施行业。存储是 DSN 旨在颠覆的领域之一。Greenfield 的目标可能是取代 Google Drive、DropBox、AWS。【原文为英文】( 来源 )


🎮【英文长推】a16z Games:Web3 游戏玩家调查
导读:哪些人是 Web3 游戏玩家,是休闲玩家还是硬核玩家?a16z 的投资合伙人 Robin Guo 发布了 a16z Games 进行的一项调查,结果显示 Web3 游戏玩家往往更硬核和老练。
Robin Guo(a16z 的投资合伙人): 在我抽样调查的现有美国游戏玩家群体中,crypto 的普及率越来越高,但 Web3 游戏在其中还处于起步阶段,只有 6% 的游戏玩家玩过这类游戏。在接受调查的玩家里,87% 的 Web3 游戏玩家之前在游戏中交易过数字物品 ;72% 的 Web3 游戏玩家是男性(传统游戏玩家大约为 59% );此外,相比传统游戏玩家,Web3 游戏玩家喜欢 MOBA 游戏的可能性增加 2 倍。【原文为英文】 来源于 Twitter
Robin Guo(a16z 的投资合伙人): 有趣的是,游戏玩家似乎不太关心某些 Web3 游戏的波动性和安全问题。 31% 的受访者只是对游戏了解不够,这是最主要的原因。理解游戏的机制可能很难,而要设置一个钱包、搞清楚自托管、买代币然后购买 NFT、智能合约签名、支付 gas 费用等等,这对很多人来说是大量的认知工作,与大家已经熟悉的手游相比,要获得 Web3 游戏乐趣的时间太长。【原文为英文】 来源于 Twitter
Robin Guo(a16z 的投资合伙人): 我们样本中的玩家,往往是硬核游戏玩家,与总体平均水平相比,Web3 游戏玩家每周在主机 /PC 上玩游戏的次数要多出 22-25% 。Web3 游戏玩家还喜欢传统上更「硬核」的游戏类型,例如 MOBA 和 MMO 更受 Web3 游戏玩家的欢迎,而益智游戏和生活模拟游戏则不太受他们的欢迎。【原文为英文】( 来源 )


⛰【英文长推】在美国监管机构的打压下,美国加密货币的厄运要来了?
导读:在美国监管机构采取一系列行动之后,随着有传言称还会采取更多行动,公众对加密货币镇压的担忧从未如此高涨。Blockchain Association 首席政策官 Jake Chervinsky 讨论了加密政策现状以及公众可以做的事情。
Jake Chervinsky: 相比国会,监管机构似乎更倾向于采取行动。近年来,FSOC 和 PWG 等重要政府机构表示,必须由国会而不是机构决定加密货币监管。这并没有发生,现在我们有一个分裂的国会,鉴于众议院共和党人和参议院民主党人之间的意识形态差距,使得在加密货币立法方面达成协议似乎不太可能。反过来,不管法律是否允许,各机构正在扩大他们的权力,以便在没有国会的情况下 「把事情做好」。【原文为英文】( 来源 )
Jake Chervinsky: 目前最值得关注的两个最活跃的群体:银行业监管机构(美联储、FDIC 和 OCC)和金融市场监管机构(SEC 和 CFTC)。银行业监管机构的重点是阻止银行开展与加密货币相关的活动。而金融市场监管机构,无论 SEC 和 CFTC 采取多少执法行动,它们都受到法律现实的约束。两者都没有全面监管加密的权力,也无法通过任何程度的执法获得它,如果没有国会的法案,它们也永远不会拥有全面监管加密的权力。【原文为英文】( 来源 )
Jake Chervinsky: 我们可以做些什么来抵御当前的攻击并从长远来看推进良好的政策?首先,我们可以参与公共流程并表达我们的意见。监管机构在最终确定新规则之前必须考虑公众意见。其次,如果这些机构未能遵守适当的程序、越权或侵犯宪法权利,我们可以将其告上法庭。第三,我们可以给国会提供更好的建议。只有国会才能回答重大问题,例如应如何监管加密货币。此外,我们可以向司法部门提起诉讼。【原文为英文】( 来源 )

📝 详解 GNS 机制创新、发展历史及竞争优势
导读:GNS 自 Luna 危机至今上涨 10 倍有余,交易量和费用收入也屡创新高,离不开其在机制上的不断创新。加密研究员 CapitalismLab 详细介绍 GNS 的机制,发展历史及其竞争优势。
CapitalismLab: 简单来说,GNS 是一个去中心化永续合约平台:1)预言机定价,LP 和 Trader 对赌;2)LP 为纯稳定币,支持外汇 / 股票 / 加密货币交易;3)双向资金费率,跟 CEX Perp 一样一方向另一方支付费用。GNS 在交易侧和 LP 侧各设有三重机制控制风险,核心为:1)资产现货流动性决定场内交易滑点,防止价格操纵;2)资产价格波动性和多空比决定持续持仓成本,应对单边行情;3)净值模式加流动性调节以及现金流循环,构建稳健的 LP。( 来源 )
CapitalismLab: 交易侧:1)Spread:额外开仓费用,开仓头寸越大,资产流动性越差,费用越高。用于预防价格攻击,便于上架小币种;2)Rollover Fee:现货波动率定价,用于控制交易者的杠杆和风险;3)Funding Fee:多空头寸差和现货波动率定价,用于平衡多空比,避免单边敞口过大;LP 侧:1)类似 GLP 的净值型产品,不保本;2)费用收入 / Trader 盈亏为 gDAI 创造出一层 buffer,避免价格下跌;3)激励长期锁仓资金,动态调节进出时间,避免极端情况流动性问题。( 来源 )
CapitalismLab: GNS 的核心竞争优势就是通过其复杂的风控机制,提供了一个体验合格的外汇 / 股票衍生品交易场所,在这些资产上交易体验独占鳌头,让其产品能够立的住。另一方面,双向资金费率等又让其和 GMX 实现了差异化竞争,在加密货币方面也成功获取了部分客户。( 来源 )


⚖【英文长推】解析 Balancer 技术创新:Vault 架构、利率提供者、Phantom BPT
导读:流动性衍生品赛道的兴起已经不可避免,而 Balancer 已经做好准备提供最高效的方式。DeFi 研究员 naly 分析了 Balancer 技术在 LSD 竞争中的关键优势:独特的 Vault 架构、利率提供者和 Phantom BPT。
naly: Vault 架构:1)将池的账户工作与逻辑分开;2)将所有账户资产置于单一合约下。这使得资金池只需计算交换、存入和取出的金额,无需主动管理资产,改善了代币在多池间转移的多跳交易(multi-hop trading)等大量消耗 Gas 的操作,消除了对 Gas 频繁消耗逻辑的需求,称为 BatchSwap(批量交换)。通过创新的 Vault 设计,所有存入 Balancer 中的 LSD 都可以无缝地利用其流动性中心进行交易。【原文为英文】( 来源 )
naly: 利率提供者:LSD 利用一种持续有效更新质押资产利率的资金池,被称为可组合稳定池,这些池有一个称为利率提供者的内置功能,可以在交易发生时随时查询代币并将其更新为正确的比率,这个功能意味着流动性质押收益实际上流向了流动性提供者。【原文为英文】( 来源 )
naly: Phantom BPT:通过 Phantom BPT,Balancer 无需铸造 BPT 代币来交换基础资产,而是在创建池时铸造几乎无限数量的 BPT。这些「Pre-mint BPT」解锁了其他 Dex 无法比拟的效率,交易者无需在每次存入资金池时消耗 Gas 铸造,而是利用其 Gas 高效带来的无缝流动交易。【原文为英文】( 来源 )


🍫 GMX 乐高:一文了解建立在 GMX 上的 28 个项目
导读:可组合性是 DeFi 的核心功能,可以使开发人员通过集成现有协议快速创建新项目,GMX 是这方面的佼佼者。TokenInsight 研究员 quantumzebra123 发文盘点建立在 GMX 上的 28 个项目,包括金库、借贷、社交交易、期权等类型。
quantumzebra123: 金库(Vaults)是其中最大的类别,从基本的自动复利池(auto-compounding),如 Abracadabra、Plutus、Yield Yak 等,到旨在提高 GLP 回报的复杂的结构化金融产品,如采用 Delta Neutral 策略的 Rage Trade 和 Neutra Finance 等;( 来源 )
quantumzebra123: 借贷是 GMX 上的第二大生态,使用户能够以 GLP 资产抵押借款,为 yield farming 加杠杆。借贷领域主要的玩家是 Vesta、Sentiment、Rodeo 和 Tender.fi 等;GMX 上 perp 交易也与期权交易所很好地协同,如 Lyra 和 Dopex 等;随着 STFX 和 Perpy 的推出,社交交易最近势头强劲,允许用户复制高利润的交易者的交易。( 来源 )
quantumzebra123: GMX 生态系统提供的协同效应使所有项目受益。例如,Vault 产品可以与借贷协议合作,使 degens 能够为 GLP farm 增加杠杆;社交交易产品可以推动 GMX 交易量,并通过增加的手续费为 GLP 带来更大回报。另外,GMX 生态系统 可能会受益于 Arbitrum 空投。此外,尽管存在监管风险,「真实收益」叙事仍将席卷 DeFi,GMX 作为这一叙事的领头羊也会获得更多关注。( 来源 )
🤔【长推】观点:宏观分析对加密资产投资真的有用吗?
导读:行业内部存在一种宏观派,认为传统金融宏观政策会对加密资产价格造成影响。对此,推特 KOL、dForce 创始人 Mindao 发表了自己的看法,认为宏观面在范式转移面前,不过是一朵涟漪。
Mindao(dForce 创始人): 宏观面对投资策略的影响跟投资标的的类型有很大关系。crypto 资产很难找到传统投资的对照物,特别是 crypto 本身的货币属性。可能最接近的标的是新兴科技类的股票里的新兴代表。 这类标的的特点是所处行业本身就是范式转移(即便现在 1 万亿市值,依然有几十倍的上升空间)。所以,宏观面的利率政策、通胀水平,在这个级别的变量面前都显得无足轻重。( 来源 )
Mindao(dForce 创始人): 过往三轮周期,宏观面的高低点都不是 crypto 资产本身的高低点,而且完全不是线性关系(这跟 crypto 的货币属性和体系内杠杆有关)。这个新兴资产最核心的驱动力有三个:a. 基本面(技术 / 应用);b. 监管政策;c. 杠杆 / 流动性。这三者中,跟宏观面稍微有关联的是杠杆 / 流动性,但影响最大的是监管政策。( 来源 )

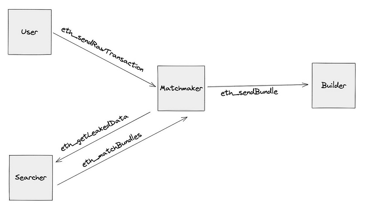
【英文】MEV-Share:可编程的隐私订单流
导读:Flashbots 产品负责人 bertcmiller 撰文介绍用户和搜索者(Searchers)之间的可编程隐私订单流 MEV-Share,对其设计思想、目标、架构及伪代码演示示例进行概述。
bertcmiller: MEV-Share 的设计是为了将权力交还用户,使其通过可编程隐私准确地选择要隐藏或披露的交易数据。同时,搜索者在竞争性的订单流拍卖中投标,以获得对用户私人交易的执行权。有选择地披露交易数据可以帮助搜索者更好地优化出价,这意味着用户会获得更高的回报。为此引入 matchmaker,将用户的私人交易插入搜索者部分构建的捆绑包中,并模拟它们,寻找匹配。匹配的捆绑包被发送给构建者,并附带「有效性条件」,即向用户支付 MEV。【原文为英文】( 来源 )
bertcmiller: MEV-Share 建立在 MEV-Boost 的基础上,进一步解除了交易供应链的束缚。MEV-Boost 使验证者和构建者之间的协作成为可能,MEV-Share 对搜索者和用户也是如此。通过保持其交易隐私,用户可以在不许可搜索者竞争的情况下为他们创建的 MEV 讨价还价。【原文为英文】( 来源 )
bertcmiller: MEV-Share 是对可编程隐私、偏好表达和可信承诺如何实现去中心化区块建设的早期探索。MEV-Share 促进了用户和搜索者之间的协作,以解决 MEV 再分配的需要,可以看作是 SUAVE 的早期实现。其设计目标包括:MEV 再分配、对搜索者无许可、向后兼容、可编程隐私、可靠性以及不信奉单一区块建设者。【原文为英文】( 来源 )



