早报|Arbitrum 与代表性空投对比:为何看好 ARB 后期走势、解析 veToken 经济模型的机制和创新、算例解析 Pendle 机制、Arbitrum 空投后受益最大的项目:GMX、MAGIC、GNS…
「ChainFeeds Selection 行研早报」精选 Web3 行业每日最值得关注的事件和来自专家的观点解读
📖【目录】本日投研参考
1️⃣ 研究|Foresight Ventures:LSD 产品与 DeFi 生态的整合
2️⃣ 技术|Rollup 完全指南:去中心化排序器、X-Chain 原子性、Rollup MEV......
3️⃣ DeFi |深入浅出:算例解析 Pendle 机制,或将迎来「复苏」时刻?
4️⃣ 以太坊|EIP-4844 费用市场分析、回测及改进想法
5️⃣ 观点|Nomad 创始人:为什么说 Rollup 不是扩展解决方案?
6️⃣ 项目分析|讨论 Arbitrum 空投后受益最大的项目:GMX、MAGIC、GNS…
7️⃣ 项目分析|BuidlerDAO:万字长文解析 veToken 经济模型的机制和创新
8️⃣ 新项目前瞻 | 「数字黄金」的蜕变:浅析比特币的 3 种应用拓展方案
9️⃣ 观点|Variant Fund 合伙人谈加密基础设施发展方向
🔟 项目分析|一文解析收益自动化稳定币协议 SperaxUSD:或是 ARB 空投的最佳测试版
1️⃣1️⃣ 观点|新的永续合约去中心化交易所是炒作还是已经实现了 PMF?
1️⃣2️⃣ 观点|NFT 项目中社区和公司的利益分配至关重要
1️⃣3️⃣ 观点|Arbitrum 与代表性空投对比:为何看好 ARB 的后期走势
1️⃣4️⃣ 研究|详解 PBS 机制:对以太坊协议和 MEV 生态有何影响?
1️⃣5️⃣ NFT|3 月 NFT 市场回顾:宏观数据、交易平台与衍生赛道
1️⃣6️⃣ 研究|BRC-20 是什么?它将对 BTC 产生何种影响?
1️⃣7️⃣ 项目分析|Paradigm 投资合伙人:为何投资智能合约审计项目 C4
🌞 Web3 行研早报:每日早晨 9 点 30 分获取 web3 行业必读资讯,更多信息可浏览 chainfeeds.xyz,⏰ 欢迎订阅 ChainFeeds Telegram Channel 获取及时提醒
1️⃣ Foresight Ventures:LSD 产品与 DeFi 生态的整合
导读:未来几年,在可预计的范围内,仍有约 1800 万枚 ETH 待质押,其中至少约有 1/3 的 ETH 会采用流动性质押的方式。Foresight Ventures 研究员 Kylo 撰文概述了上海升级会带来的 LSD 赛道基本面变化及 LSD 赛道与 DeFi 生态整合未来的发展重心。
Kylo(Foresight Ventures): LSD 生息属性与 DeFi 的整合:1)作为借贷协议的抵押品:用户可以通过该方式获取杠杆,对于机构而言可以实现关于 ETH 质押的循环收益;2)LSD 资产的本息分离以及利率产品:链上本息分离常用的方式在于将一份浮动利率 Yield Bearing Assets 分割成零息债券以及未来收益的折现,用户可以利用本息分离协议其可以在无清算风险的情况下扩大自己的杠杆。( 来源 )
Kylo(Foresight Ventures): 上海升级带来的 LSD 价格的稳定性意味着该资产有机会成为链上 ETH 的替代品,其硬通货属性会在链上给予 LSD 资产类似于 Curve 的 3crv lp 和 Balancer 的 bb-a-USD 一样的流动性属性。作为一项重要的流动性资源,LSD 将继承 3crv lp 和 bb-a-USD 的使命,成为链上流动性池的必备资产。这意味着 LSD 的吸储以及分发将成为 LSD 赛道很重要的一环。( 来源 )
Kylo(Foresight Ventures): 目前 LSD 资产的主要收益来自于 ETH 质押收益、协议对于 LSD 资产的流动性激励及 LSD 资产的 swap fee。后两者则是 LSD 的流动性属性。 LSD 的生息收益是存在差异的,主要在于该 LSD 资产类别背后的验证者节点的稳定性差异。当生息收益没有办法快速提高时,如何提高流动性收益则是 LSD 赛道应该关注的主要问题。( 来源 )
2️⃣【英文】Rollup 完全指南:去中心化排序器、X-Chain 原子性、Rollup MEV......
导读:加密基金 DBA 联创 Jon Charbonneau 撰文对 Rollup 进行了分析研究,包括工作原理、去中心化排序器及可选共识机制、共享序列器及 X-Chain 原子性、MEV 设计及未来 Rollup 会面临的挑战等内容。
Jon Charbonneau: 排序器一般负责将交易分批发布至 L1 智能合约上,不同的排序器设计能做的事情是提供比 L1 区块更快的预先确认,并伴随着不同程度的确定性。基本而言就是交易终局性有不同的层次,这取决于承诺的来源及 Rollup 结构。而不同的行为这在给定的时间对「Truth」有不同程度的认知,例如 L2 轻型客户端、完整节点及智能合约。【原文为英文】( 来源 )
Jon Charbonneau: 共享排序器:很多 Rollup 可以选择进入一个共享排序器,这带了很多优势,包括无需招募和管理验证者集合、能够为一个排序层构建强大的经济安全和实时 CR,而非为每个单独的 Rollup 构建小委员会、且能够快速交易、能够在链 A 和链 B 上同时执行交易。但其也存在一些缺点,例如仍然受限于 L1 的数据和事务排序吞吐量及失去了给 L2 用户提供低于 L1 区块时间的快速交易能力。【原文为英文】( 来源 )
Jon Charbonneau: 未来当 Rollup 逐步走向成熟时,也会面临很多挑战:1)随着排序器的去中心化,该如何与交易供应链的不同部分进行交互?什么类型的拍卖应该插入去中心化排序器组?2)交易费用机制:多维资源定价和状态定价;3)L2 费用市场;4)ZK 证明市场:如何正确激励去中心化和无权限 ZK 证明市场;5)Rollup 商业模式:Rollup 代币和构建团队该如何积累价值并实现可持续性;6)可升级型和治理:保持灵活性的同时实现去中心化并减少信任假设;7)欺诈和 ZK 证明。【原文为英文】( 来源 )
3️⃣【长推】深入浅出:算例解析 Pendle 机制,或将迎来「复苏」时刻?
导读:加密研究者 CapitalismLab 使用实际算例对利率互换平台 Pendle 的机制进行了解析,并分析了 LSD / GLP 等生息资产爱好者该如何使用 Pendle 更好获利。
CapitalismLab: Pendle 是一个利率互换平台,简而言之就是:将一份生息资产(SY)在一定时间段内的本金(PT)和利息(YT)拆开,PT / YT 由内置 AMM 定价 ,算法参数决定 AMM 的流动性曲线,自由市场进行最终定价。SY 转换为 PT 则可以在一定期限内锁定利率,而 YT 则是加杠杆赌利率上涨的赌具。( 来源 )
CapitalismLab: YT/PT 如何定价和交易?Pendle 内置一个 PT/SY 的 AMM,允许外部参与者提供流动性,用户交易 PT 通过这个 AMM 交易即可。Pendle AMM 如何定价?1)到期时间越长,流动性分布越宽。到期时间越短,流动性越集中;2)流动性集中点在 SY 当前实际 APY 的位置;3)PT 占比在 10%-90% 区间波动时,利率在 [0,Max] 区间波动,MAX 为设定参数,预估最大 APY。( 来源 )
CapitalismLab: Pendle 代币核心捕获模式为:PT/YT 的交易费、YT 利息及 ve-tokenomics。其收入合计为 140000,相对而言比较少,所以未来还需要关注其 bribe 能否发展起来。此外 PT 当前由于价格较高,赌性弱了些。( 来源 )


4️⃣【英文】EIP-4844 费用市场分析、回测及改进想法
导读:EIP-4844 为以太坊引入了两个重要组件:新的交易格式及新的数据 Gas 费用市场。以太坊研究员 davidecrapis.eth 对数据 Gas 费用市场及其关键参数进行了研究,包括对 EIP-4844 和 EIP-1559 费用机制的讨论、根植于模拟和历史数据的回测分析及对当前设置的潜在改进想法。
davidecrapis.eth: EIP-4844 中的数据 Gas 收费机制根植于 EIP-1559,引入了类似的自适应规则、可持续目标和区块限制结构。其最重要的创新是向以太坊多维资源定价卖出了第一步,将 blob 数据资源从标准 Gas 计量中分离出来,并根据 blob 供应 / 需求获得自己的动态价格。但需要注意的是,这知识数据资源的部分解绑,标准交易的价格仍然和以前一样。【原文为英文】( 来源 )
davidecrapis.eth: 使用 Arbitrum 及 Optimism 实际需求回测后得出的五点结论:1)L2 的需求结构与用户需求不同,L2 在以太坊上运行的是资源密集型业务,需求没有弹性,L1 成本为其主要运营成本;2)目前 L2 对 blob 数据的预计需求比可持续目标低 10 倍,需要 1 至 2 年才能达成;3)在达到可持续目标需求前,数据 Gas 价格将保持在接近最低点的水平;4)在达到可持续目标需求后,数据 Gas 价格将呈现指数级增长。【原文为英文】( 来源 )
davidecrapis.eth: 改进想法:1)设定一个更高的最低价格:能够设定正确期望值、抑制垃圾邮件,并且在当前条件下是一个公平的价格;2)为数据 Gas 设置一个较低的区块目标:虽然不会解决冷启动阶段的垃圾邮件和错误期望,但能够将冷启动阶段时间缩减一半;3)不进行任何改进,可能会基尼系那个自我纠正以缩短冷启动阶段,但是并不确定发生时间。【原文为英文】( 来源 )
5️⃣【英文】Nomad 创始人:为什么说 Rollup 不是扩展解决方案?
导读:Rollup 增加了 L1 的吞吐量和功能,但它并不是一个扩展解决方案,因为验证一个 Rollup 的成本更高。本文由 Nomad 创始人 James Prestwich 和 Optimism 的 Mark Tyneway 共同撰写,主要概述了 Rollup 的概念、分类及权衡。
James Prestwich: 过去十年里,我们设计了很多吞吐量解决方案,例如比特币闪电通道、以太坊的分片及状态通道等,但很少被部署。Rollup 是一类拟议的吞吐量解决方案,减轻了在链上运行所有状态装换的需要。其关键设计元素包括 Rollup 节点依靠主链安排状态更新、Rollup 节点依靠宿主链提供历史、主链共识不跟随 Rollup 状态等。【原文为英文】( 来源 )
James Prestwich: 与侧链不同,Rollup 拥有与主链拥有相同的数据可用性保证,且与通道相比,任何人都可以在运行中加入 Rollup,而与分片而言,Rollup 是动态的。Fuel Rollup 是基于 UTXO 的,但是托管在一个基于账户的链上,Optimism 和 Arbitrum 虚拟机反映了 EVM 状态模型且被欺诈证明保护,Matter Labs 的 zkSync 使用其账户模型,每个状态更新都包括零知识有效性证明。【原文为英文】( 来源 )
James Prestwich: Rollup 的优势在于对共识集的划分,这样一组较小的节点也可以改变状态和规则验证以增加吞吐量。但 Rollup 具有更高的节点成本,因为 Rollup 要求验证者在主链上运行一个完整的节点。对于没有运行完整节点的用户而言,Rollup 的使用体验和以太坊类似,但用户必须支付将验证器和主链全节点进行同步的成本,并需要进行等待。特殊情况下,可能会导致用户资金无法访问直到同步一个节点。【原文为英文】( 来源 )
6️⃣【英文长推】讨论 Arbitrum 空投后受益最大的项目:GMX、MAGIC、GNS…
导读:Arbitrum 空投后会有大量流动性注入 Arbitrum 生态系统,大部分将会向主要替代品和竞争对手流入。加密货币 KOL Louis Cooper 撰文讨论了他预计受益最大的项目以及相关原因。
Louis Cooper: 1)GMX 和 MAGIC。GMX:数据显示 GMX 是目前 Arbitrum 最大的协议。MAGIC:对于 MAGIC 的竞争对手,我预计看到大规模 PSI 。然而,这并不意味着 MAGIC 不会受到关注。相对其他协议来说具有巨大深度且与 Arbitrum 核心密切相关,它不能被忽视。【原文为英文】( 来源 )
Louis Cooper: 2)二层投机项目。GNS 和 VELA,两者都在 TVL 前 10 名,但仍比 GMX 小得多。PerpyFinance,是在 GMX 或 BFR 之上构建的 SocialFi 平台。然而,我不认为仅基于 GLP 的协议表现会很好,因为市场已经饱和了。【原文为英文】( 来源 )
Louis Cooper: 3)GambleFi。类似 ARC 这样接近 ATH 的协议,以及新发布的竞争对手 WINR 肯定会引起刺激性出价。更多像 ROUL 和 LOTTO 这样的 degen 玩法也可能表现良好。【原文为英文】( 来源 )

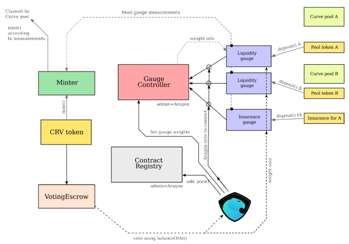
7️⃣ BuidlerDAO:万字长文解析 veToken 经济模型的机制和创新
导读:继 Curve 首次提出 ve 之后,众多协议也纷纷将其纳入了自己的经济模型,并基于 Curve ve 做出了自己的迭代和创新。BuidlerDAO 研究小组探索了 Curve ve 的运作模式及优缺点,并结合不同协议的创新梳理了 ve 的迭代发展,并给出了在实际中运用 ve 的建议。
Buidler DAO: ve 的核心机制在于用户通过锁定 token 获得 veToken。ve 的优点:1. 锁定后流动性减少,减少了抛压,有助于币价稳定;2. 更好的治理可能性;3. 各方长期利益相对协调一致。ve 的不足:1. 硬性「锁定时间」对投资者不够友好;2. 治理中心化。( 来源 )
Buidler DAO: 不同协议的创新:1.ve 代币 token 化。Convex 对于 ve 的低流动性给出的解答是将 ve 代币 token 化。2.ve 代币 NFT 化:在 AC(Yearn 创始人) 提出的 VE (3,3) 模型中,其重要的一个机制创新在于使 ve 代币可转让。3. 软性锁定 * 退出惩罚。不少协议延展了允许中途退出的机制,只不过叠加了退出惩罚。( 来源 )
Buidler DAO: 4. 激励机制设定。持有 ve 代币的奖励来源大致可以分为:token 增发奖励、奖励倍数提升、业务收入(比如手续费)分成、惩罚费用等其他收益按比例分配(如有)。5. 治理机制的权衡。包括:无白名单限制,无需许可即可与协议互动(防止垄断,更开放);ve 设计成不可转让,从而避免直接贿选;ve 的投票权重随时间递减,治理权得以自然流动。( 来源 )
8️⃣「数字黄金」的蜕变:浅析比特币的 3 种应用拓展方案
导读:Ordinals NFT 的火爆,让比特币在支付储值功能之外有了更多实际用例,也让有望承载更多应用的比特币 Layer2 网络备受关注。欧科云链研究员蒋照生阐述了比特币新叙事的原因及基础、前景及挑战。
欧科云链研究院: 原因及基础:比特币拓展用例的方式有三种:在比特币原链上构建新应用、通过创建衍生比特币资产来丰富用例和通过比特币 Layer2 网络来承载更多用例。比特币需要新的叙事,以解决其减半叙事存在的天然缺陷。此外,传统金融市场对比特币的接受度不断提高,机构投资人也越来越多地参与其中,并且愿意更深入地参与加密市场。这些变化为比特币应用叙事提供了外部和内在技术环境上的支持。( 来源 )
欧科云链研究院: 前景及挑战:如果比特币能全面解锁应用叙事,凭借其在市场认可度与网络安全性方面的优势,未来完全有希望打破以太坊在区块链应用方面的垄断地位。在比特币用例拓展这件事上,市场至今并未取得完全共识。如何解决这些争议,在让比特币在变得更可用和更实用的同时,被更多人接受和认可是比特币应用拓展需要解决的根本问题。同时,如何构建多元应用并做好比特币原网络与新应用之间的风险隔离风险隔离也是重要挑战。( 来源 )
9️⃣【英文长推】Variant Fund 合伙人谈加密基础设施发展方向
导读:Variant Fund 投资合伙人 Alana Levin 提出了 5 个看好的区块链基础设施发展方向,分别是:特定类别的拍卖、事件驱动的自动化信息、加密技术、混合托管模式和新的仲裁机制。她认为这 5 类基础设施将释放新的用户行为和商业模式,继而推动大规模采用。
Alana Levin: 方向 1:特定类别的拍卖。满足专门类别的应用需求是拍卖信息中一个开放的开发空间。方向 2:事件驱动的自动化信息。目前存在的痛点:用户希望在链上做一些事情,而无需时刻关注链上动态。解决方案:建立基础设施,使得用户在特定条件下自动执行。这可能看起来像托管账户、账户抽象、访问控制或其他东西。【原文为英文】( 来源 )
Alana Levin: 方向 3:加密技术。可能会有一些有趣的项目围绕着加密数据库、保密信息传递和证明以及访问控制而展开。方向 4:混合托管模式。有一个未被充分开发的混合和匹配信息的开发空间,可以提供好的灵活性和安全性。方向 5:新的仲裁机制。迄今为止,已经围绕经济利益、「观察者」网络、欺诈证明系统等建立了一些机制。我很乐观地认为,这是一个我们将继续看到创新的领域。【原文为英文】( 来源 )

🔟【英文长推】一文解析收益自动化稳定币协议 SperaxUSD:或是 ARB 空投的最佳测试版
导读:哪个 Arbitrum dapp 将是 ARB 空投的最佳测试版?加密货币 KOL Degen Maker 在对 SperaxUSD 及其 Demeter 协议进行了全面分析后,认为 SperaxUSD 会成为最好的选择。
Degen Maker: 收益来自哪里?当 USDs 被铸造时,抵押品被存入经过审计的收益聚合器中以生成收益。收益策略由 veSPA 持有者确定,并且 50% 的生成收益每周分配给 USDs 持有者。Sperax 的目标是为 USDs 实现 11% APY。超出 11%之外产生的任何多余收益都将保存下来,在回报低于 11%时使用。Sperax 协议利用剩余收益从市场购买 SPA。购买的一半 SPA 将被销毁,另一半将分配给 veSPA 持有者。【原文为英文】( 来源 )
Degen Maker: 来自 ARB 空投和激励的流动性注入将推动 DAO 并增加这些协议的使用。随着更多的 DAO 加入 Demeter 为其用户创建 farming 机会和贿赂,USDs 利用率将增加,收益也将增加。Demeter 进入不同链将增加 veSPA 持有者的收入。团队对社区反应迅速,DAO 也积极参与协议决策。【原文为英文】( 来源 )


1️⃣1️⃣【英文长推】新的永续合约去中心化交易所是炒作还是已经实现了 PMF?
导读:FTX 的崩盘和 GMX 的崛起引发了市场进军去中心化永续市场的热潮。加密货币 KOL Nemo 就永续合约去中心化交易所市场进行分析,对 GMX 的分叉市场持有悲观的态度,认为只有具有强大差异化和良好营销策略的项目会获得市场份额。
Nemo: 永续合约去中心化交易所目前还没有显著的竞争优势。在中心化交易所上进行永续合约交易仍然具有以下优势:1)更好的用户体验,2)更低的费用,3)更多资产,4)价格发现机制(CLOB),5)更深入的流动性。然而,这并不意味着合成永续 DEX 在市场上没有位置。主要永续 DEX 的交易量仍然坚挺,是 DeFi 原生玩家首选的交易场所。【原文为英文】( 来源 )
Nemo: 短期内,由于协议的目标用户群相似,永续 DEX 市场将是 PvP。具有强大差异化和良好营销策略的项目将获得市场份额。并且社交交易仍然是一个强大的用例,但团队尚未完全理解。从长远来看,合成永续 DEX 的市场份额将会下降,但采用率将在绝对意义上增加。【原文为英文】( 来源 )
Nemo: 我对 GMX 分叉持悲观态度。GMX 具有率先进入此市场的优势、最深的流动性和专门社区。但协议不太可扩展,并且后来者无法提供更多东西。现在尽管有 21 个分叉项目,但所有 GMX 分叉总共只有 4200 万 TVL。【原文为英文】( 来源 )


1️⃣2️⃣【长推】观点:NFT 项目中社区和公司的利益分配至关重要
导读:Doodles 创始人表示「我们不再是一个 NFT 项目」 引发了社区 fud。加密货币 KOL starzq.eth 认为 Doodles 的目标是成为头部 IP, IP 需要 cross-media,超越 NFT,这本身没有问题,问题出在社区和公司的利益分配上。
starzq.eth: 1)NFT 不是公司股票,和公司 / 项目价值并没有直接联系。持有一个 NFT,项目的收入属于项目方和投资人,并没有保证说会给 hodler 分红。2)PFP 项目价值如何回馈给社区,写在 IP 权利里。IP 基于文化,文化基于社区,IP 类项目和社区一起做大价值事半功倍。3)如果不与社区分享价值,又回到了 web2 中心化的老路。( 来源 )



1️⃣3️⃣【英文长推】Arbitrum 与代表性空投对比:为何看好 ARB 的后期走势
导读:Arbitrum 空投落地,代币价格和后续走势成为关注焦点。加密分析师 Flip Research 对比了 Arbitrum 与 Optimism、Uniswap 和 1inch 三大项目代币构成、空投分配、解锁与释放等数据,并根据上述三种代币的价格走势,判断 ARB 代币将在前期经历抛售后迅速反弹并长期上涨。
Flip Research: 总代币分布情况:ARB 的空投率略微偏高。(注意 OP 到目前为止只分配了空投分配的 1/3);团队 + 投资者的分配高于 UNI 和 OP,但低于 1INCH;金库分配与同业一致。代币初始分配:ARB 的初始供应量偏高,与 UNI 相似。代币解锁:ARB 解锁相对平稳,特别是在第一年。【原文为英文】( 来源 )
Flip Research: 基本面:Arbitrum One 已经获得了大量的 TVL / 交易额,作为一个金融应用链而占据了一席之地,作为为数不多的盈利链之一,Arbitrum 仍处于起步阶段。对于 ARB 代币,考虑到:相对较高的初始供应量、第一年的排放量极少以及牛市的时机,我计划持有我的初始空投,并在不可避免的初期下跌趋势中增持。【原文为英文】( 来源 )

1️⃣4️⃣ 详解 PBS 机制:对以太坊协议和 MEV 生态有何影响?
导读:台北以太坊社群发布 MEV 系列文章第二篇,详解了以太坊 Proposer-Builder Separation(PBS)机制的机制设计、抗审查的解决方案,以及对以太坊和 MEV 生态的影响。
NIC Lin: PBS 能减轻 Proposer 负担,Proposer 节点不需保存着 Ethereum 完整的状态。这降低了成为 Proposer 的门槛,让网络更去中心化。未来 Dank-Sharding 或 Sharding 都会让区块容量变得更大,在 PBS 中这些负担是由 Builder 来承担,因此 Proposer 的中心化程度不会受影响。( 来源 )
NIC Lin: 当把交易排序权都交给 Builder,自然必须要担心 Censorship 的问题。有几个抗审查的设计,包含 Proposer 自己排序部分的交易,但目前比较有共识的是采取 Forward Inclusion List 的做法。( 来源 )
NIC Lin: Two Slot PBS 和 Single Slot PBS 是目前 PBS 架构的两种设计,各有优缺点。Single Slot PBS 较简单,但也较中心化,仰赖单一个 Committee 成员需在线且诚实。Two Slot PBS 较去中心化,和 PoS Fork Choice Rule 整合并仰赖多组 Committee 增加安全性但又不需要 Committee 一定要在线,只是缺点是设计较复杂。( 来源 )
1️⃣5️⃣【英文长推】3 月 NFT 市场回顾:宏观数据、交易平台与衍生赛道
导读:加密 KOL 0xLoki 发布 2023 年 3 月 NFT 研报摘录,从 NFT 市场宏观数据、交易平台对比以及 NFTfi、NFT 借贷等衍生赛道的数据分析了 NFT 市场的发展。长推包含大量图片与数据,推荐阅读原文。
0xLoki: NFTGo 数据显示 NFT 总市值为 227 亿美元,真正的活跃市场约 59 亿美元市值。市值 10000E 以上的 NFT 集合共 33 个,占据和贡献了 Top200 NFT 的 92% 市值和 63% 的交易额。前 200NFT 中有 98 个市值已经低于历史累计交易成本。92 个系列的周换手率(交易量 / 市值)低于 1%。许多 NFT 都陷入了流动性枯竭的状态。( 来源 )
0xLoki: 纵向来看,NFT 赛道的快速发展始于 2021 年,迄今总共经历过 4 轮高潮。时间周期上分别对应着本轮牛市第一重顶、Looksrare 和 X2Y2 对 Opensae 的挑战、本轮牛市第二重顶。当前已经进入第四轮,主要驱动力是 Blur 的崛起 + NFTfi 的兴起。在 2023 熊市 ETH NFT 再次占据了绝对主导。非 ETH 链呈现出高交易笔数、低交易价值的特征。( 来源 )
0xLoki: NFT 用户以 Holder 和交易为主。当前 NFT 持有者(钱包地址数)约 425 万,其中在过去一年中有交易行为的占 40%,过去一个月有交易行为的占 7%,而 NFT 的借贷、碎片化、衍生品、租赁累计用户数均不超 Holder 数量的 0.2%,不超过月交易用户的 3%。( 来源 )

1️⃣6️⃣【长推】BRC-20 是什么?它将对 BTC 产生何种影响?
导读:BRC-20 是一种基于比特币网络的代币标准,类似于以太坊网络中的 BRC-20 标准,由加密 KOL domo 于 2023 年 3 月 8 日创建,利用 JSON 数据的 Ordinal inscriptions 来部署代币合约、铸造代币和转移代币。加密研究员 WaTell 对 BRC-20 的特点及影响进行了分析。
WaTell: 通过 BRC-20 标准,现在每个人都可以像在以太坊生态上那样,在比特币网络上发行代币,但目前 BRC-20 代币只是一个实验。这听起来很有想象力,其中就有第一个 BRC-20 代币:ordi。Unisat Wallet 等 Ordinal 钱包迅速部署、支持了 BRC-20。( 来源 )
WaTell: 在 18 小时内, ordi 全部铸造完成,另外还有 1,500,000 个不在限制范围内的 ordi 代币正在等待铸造。Unisat Wallet 基于 BRC-20 代币的部署工具还促进了许多 meme 币的诞生。但也并非是所有人都对这一创新感到欣喜,许多比特币的支持者因为 BRC-20 大幅增加了比特币的交易费用而感到懊恼。( 来源 )
WaTell: BRC-20 代币的主要特点有:1)可以使用比特币网络进行转移和交易,但是与比特币本身的价值无关;2)可以在支持比特币网络的钱包和交易所进行存储和交易;3)规定了代币合约的基本要素,包括代币名称、符号、总供应量、小数点位数等;4)可以用于各种应用场景,例如 DEX、数字资产支付等。( 来源 )
1️⃣7️⃣【英文长推】Paradigm 投资合伙人:为何投资智能合约审计项目 C4
导读:Paradigm 通过代币融资向智能合约审计项目 C4 投资 600 万美元,以获得其代币总量 15% 的代币。Paradigm 投资合伙人 caitlin pintavorn 撰文介绍了 C4 市场模式以及看好该项目的原因。
caitlin pintavorn: 在加密领域最大的 100 次黑客攻击中,55% 是针对未经审计的协议。传统的审计模式不能随着加密货币的增长而扩展:项目需要等待数月,只是为了让几个审计员审查他们的代码。C4 创建了竞争性审计,为项目提供更全面的智能合约代码审查,并为独立的安全研究人员扩大自由市场。【原文为英文】( 来源 )
caitlin pintavorn: C4 的市场模式:项目可以设立公共审计竞赛,为 3 千多名注册审计师提供奖励池,以便他们在发现漏洞时竞争。通过 C4 已经发现了 800 多个高严重性的 bug。过去两年中,项目方已经支付了约 1500 万美元审计奖金。【原文为英文】( 来源 )








